2020年动力专委会工作总结报道
来源:
|
作者:
|
发布时间 :2021-02-05
|
326 次浏览:
|
🔊 点击朗读正文
❚❚
▶
|
分享到:
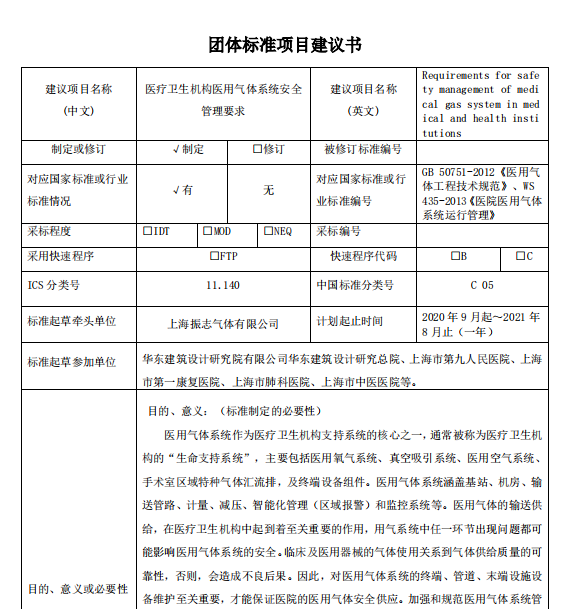
1、2月8月,动力专业委员会联合深圳市建筑工务署、全国卫生产业企业管理协会医用气体专业委员会合作完成“医用气体工程指引系列手册”《医用气体工程设计分册》的初稿; 2、 6月9月,动力专业委员会联合上海市第九人民医院、上海市第一康复医院、上海市肺科医院、上海市中医医院等单位完成团体标准《医疗卫生机构医用气体系统安全管理要求》项目立项;
2020年学会的各专业委员会,分会和工作委员会,克服疫情所造成的困难和不便,积极开拓和创新,组织了近150场活动,为促进学术交流,提高技术进步,推动行业和社会的发展做出了贡献。在此,我们将持续刊登一些二级组织的2020年工作总结报道,增强对学会二级组织的了解和认识,也希望2021年,广大会员能够多多关注、参与和支持学会及二级组织举办的各类活动。
2020 年是一个不平凡的年度,年初突如其来的一场疫情给城市带来了考验,也给我们带来了新的思考维度。2020年,热能动力专业委员会在学会的领导下,按照学会的要求,坚持科学发展观,坚持为行业、为社会服务,为广大科技工作者服务,找准位置,寻准目标,开拓工作思路,加大创新力度,在疫情严峻的形势下较好地完成了年初制定的各项计划。
1、2月8月,动力专业委员会联合深圳市建筑工务署、全国卫生产业企业管理协会医用气体专业委员会合作完成“医用气体工程指引系列手册”《医用气体工程设计分册》的初稿;
2、 6月9月,动力专业委员会联合上海市第九人民医院、上海市第一康复医院、上海市肺科医院、上海市中医医院等单位完成团体标准《医疗卫生机构医用气体系统安全管理要求》项目立项;
3、 10月31日,动力专业委员会派会员王进军(华建集团华东建筑设计研究总院 高级工程师)参与国联股份-医院建筑工程网 医未来云课堂医用气体式药品线上研讨会。医用气体系统是救治患者的生命支持系统,供气安全是对患者生命安全的保障。长期以来我们对医院里的医用气体管道供气系统没有足够的重视,对医用气体认识不足,使用不当引起的医疗事故屡见不鲜。为此国联股份-医院建筑工程网、医未来云课堂从产业链出发,从不同角度,如设计、施工、设备选型、临床应用、系统监管验收等,保证医院临床用气的安全性和可靠性;
4、11月,动力专业委员会派会员作为讲师参与广东医用气体系统建设与安全管理培训;
5、11月,医用气体研究小组组长王进军作为讲师参与无锡国家职业资格(医用气体工中级技能)培训鉴定。为了满足医用气体专业人才队伍建设的需求,积极应对突发公共卫生事件的能力,进一步规范医院医用气体的管理,提高医用气体从业人员的理论水平和技术能力,保障医院医用气体系统安全运行,保证医患人员的身体健康和生命安全,根据国家人力资源社会保障部和职业技能鉴定指导中心对职业技能鉴定的要求和规定,中国医学装备协会医用气体装备及工程分会、中国气体协会医用气体及工程分会在全国10个省市举办国家职业资格(医用供气工中级技能)培训鉴定;
6、12月25日,动力专委会年会暨学术交流会举行,交流会邀请两位热能动力专业专家和四家厂商围绕“环境、生命”主题积极讨论和解决现实应用的问题进行技术交流。通过学术交流,倡导敢于创新、勇于竞争的精神,着力发展和培养创新人才,活跃学术思想、鼓励学术争鸣,以构建良好的学术氛围。交流会为动力专委会下一步开展工作指明了方向,为企业今后高质量的发展提供了坚强保障和有力支撑;