当前位置:
新闻动态
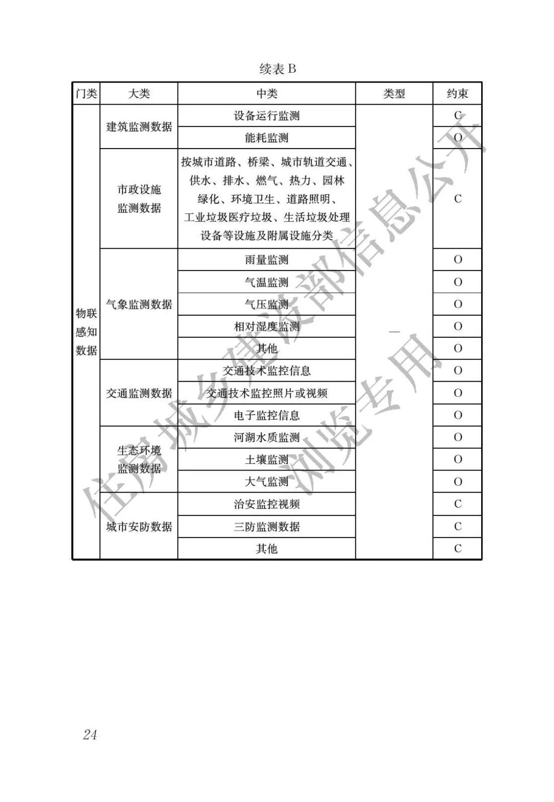
住房和城乡建设部发布《城市信息模型基础平台技术标准》
来源: | 作者: | 发布时间 :2022-03-04 | 256 次浏览: | 🔊 点击朗读正文 ❚❚ | 分享到:


近日,住房和城乡建设部发布《城市信息模型基础平台技术标准》。


本标准适用于城市信息模型基础平台的建设、管理和运行维护。城市信息模型基础平台建设、管理和运行维护,除应符合本标准外,还应符合国家现行有关标准的规定。


《城市信息模型基础平台技术标准》内容如下:


下载请点击:《城市信息模型基础平台技术标准》



来源:住房和城乡建设部